始祖鸟及蔡国强在喜马拉雅山脉放烟花一事仍在调查有村民协助清理
发布时间: 2025-11-04 作者: 产品展示
户外品牌始祖鸟及艺术家蔡国强在喜马拉雅山脉燃放艺术烟花一事,仍在调查中。9月22日,记者从西藏自治区日喀则市生态环境局及江孜县政府获悉,相关领导及工作人员已前往当地调查,后续或将发布相关情况通报。
22日下午,记者从江孜县热龙乡政府了解到,目前工作人员还在燃放地检查,也组织了附近村民前去协助清理现场,其实是查看是不是有生态环境被破坏的情况。“目前只发现一些小垃圾,我们想将这里恢复到之前的样子。”一位工作人员说。
据此前报道,这场演出发生在9月19日傍晚,点火后,三幕彩色烟花沿着山脊依次燃放。此次活动举办地在西藏自治区日喀则市江孜县热龙乡,平均海拔4600米以上,在高原燃放烟花的行为引发了环保争议。日喀则市生态环境局江孜县分局一位负责人和记者说,此次活动在生态环境局备案过,手续也合规,最终的选址不属于生态保护区。
马玉村距离烟花燃放地大约1公里,村民们介绍,燃放地在国道附近,山脚下是草原,平时人们常去那边放牧,活动开始前有无人机驱赶牛群,村里还征集了一些牧民用的帐篷,供这次活动使用。然而9月19日下午五六点左右,突如其来的响声还是把一些村民吓了一跳。两位村民回忆,他们看见有烟飘过来,也闻到了烟火味道,后来才知道是放烟花。
在喜马拉雅山脉烟花秀争议后,蔡国强工作室和户外品牌始祖鸟于9月21日分别发表相关声明致歉,表示会主动配合第三方机构及有关部门对此事的评估,及时补救,以实际行动保护青藏高原生态环境。官方也发布通报称,日喀则市委、市政府格外的重视,已成立调查组第一时间赶赴现场核查,后续将根据核查结果依法依规处理。
不过,也有网友称始祖鸟在海外社会化媒体平台发布的英文说明内容与国内版本存在差异,网友质疑海外版本态度和内容不够诚恳,有“甩锅”嫌疑。
9月22日,记者致电始祖鸟客服,接线人员回应称,“衷心感谢大家对青藏高原生态环境的关切与监督,公司也深表认同和尊重,向大众致以诚挚的歉意。”对于中英文致歉信不同表述的问题,客服称尚不清楚详细情况,可以向(道歉)公告中的邮箱发送邮件来进行反馈。当被问及始祖鸟海外账号运营团队是否为国内团队时,客服亦表示没相关信息。
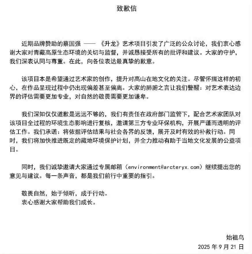
9月21日,始祖鸟在国内社交平台发布的致歉信中指出,“近期品牌赞助的蔡国强《升龙》艺术项目引发了广泛的公众讨论,该项目本是希望能够通过艺术家的创作,提升对高山在地文化的关注。尽管怀揣这样的初心,在作品呈现过程中仍出现偏差甚至偏离。大家的肺腑之言让我们警醒:对艺术表达边界的评估需要更加专业,对自然的敬畏需要更加谦卑。”
始祖鸟指出,“我们深知仅仅道歉是远远不足的,我们有责任在政府部门监管下,配合艺术家团队对该项目全过程的环境生态影响做复核,邀请第三方专业环保机构,开展严谨而透明的评估工作。我们承诺:将依据评估结果与社会各界的反馈,展开及时有效的补救行动。”
始祖鸟海外公告则显示,“近期在青藏高原举办的烟花表演活动与始祖鸟的品牌价值观不符。我们已关注到大家的担忧,我们同样对此深感关切。该事件直接违背了我们对于户外空间的承诺、我们的品牌本质,以及我们致力于为用户和社区创造的品牌形象。我们对此深感遗憾,并在此郑重致歉。”
公告还指出,“我们正与涉事的当地艺术家及中国团队直接沟通处理此事,并将调整工作流程以确保不再发生类似事件。我们要求所有活动都必须体现环保理念,绝不容忍任何与之相悖的行为。我们已开始着手减轻该事件对环境和社会造成的影响。”
热点新闻
- • 节能低碳夸姣未来——临小低碳环保手抄报著作展
2024-10-15
- • 2024首个碳普惠主题大会召开 助力绿色未来
2024-10-15
- • 习的生态文明思想
2024-10-15
- • “绿色我国—东方莱茵之梦”环保公益活动在京举办
2024-10-15
- • 纽约“关爱地球”展览倡议绿色环保
2024-10-15
- • 环保手抄报的资料
2024-10-15
- • 环保手抄报
2024-10-15




